|
||||||||||
| PREV CLASS NEXT CLASS | FRAMES NO FRAMES | |||||||||
| SUMMARY: NESTED | FIELD | CONSTR | METHOD | DETAIL: FIELD | CONSTR | METHOD | |||||||||

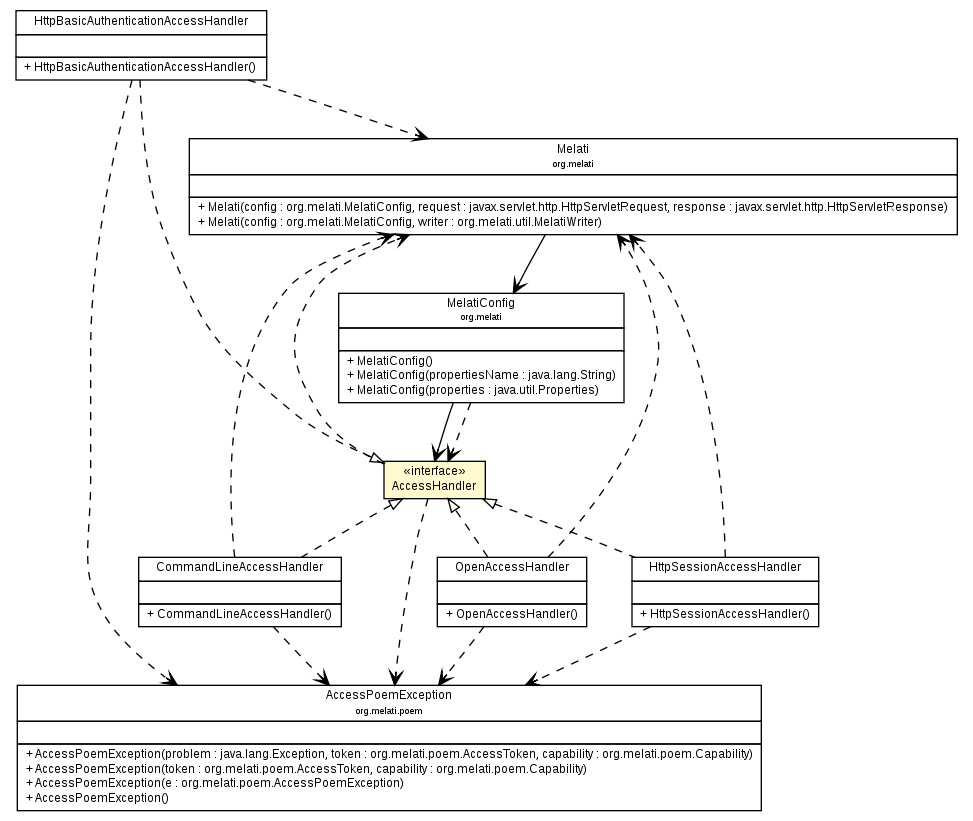
public interface AccessHandler
A handler invoked when an AccessPoemException occurs.
The actions required are to offer the user the opportunity to
login and then return the user to the same point as they were before
the AccessPoemException occurred and retry that operation.
| Method Summary | |
|---|---|
void |
buildRequest(Melati melati)
Rebuild request if we have had to login, otherwise nothing. |
Melati |
establishUser(Melati melati)
Called when a @link PoemTask} is initiated. |
void |
handleAccessException(Melati melati,
AccessPoemException accessException)
Deal with an AccessPoemException, often by allowing login. |
| Method Detail |
|---|
void handleAccessException(Melati melati,
AccessPoemException accessException)
throws Exception
melati - current MelatiaccessException - the AccessException
ExceptionMelati establishUser(Melati melati)
Melati with the appropriate fields filled.PoemServlet.doConfiguredRequest(org.melati.Melati),
AbstractPoemApp.doConfiguredRequest(org.melati.Melati)
void buildRequest(Melati melati)
throws MelatiException,
IOException
melati - used to hold original request
MelatiException
IOException
|
|
|||||||||
| PREV CLASS NEXT CLASS | FRAMES NO FRAMES | |||||||||
| SUMMARY: NESTED | FIELD | CONSTR | METHOD | DETAIL: FIELD | CONSTR | METHOD | |||||||||